伟德国际(bv1946·源于英国)官方网站-Officials Website
首页
关于我们
伟德国际VICTOR1946简介
现任领导
机构设置
公司视听
公司动态
伟德国际VICTOR1946新闻
通知公告
党群工作
党建动态
理论学习
招生学籍
培训项目
教育培训
社区教育
学分银行
特色项目
教学教务
教学管理
教务管理
同等学力申硕
招生信息
规章制度
服务事项
联系方式
招生管理
学籍管理
教务管理
书法考级
Toggle
首页
关于我们
伟德国际VICTOR1946简介
现任领导
机构设置
公司视听
公司动态
伟德国际VICTOR1946新闻
通知公告
党群工作
党建动态
理论学习
招生学籍
培训项目
教育培训
社区教育
学分银行
特色项目
教学教务
教学管理
教务管理
同等学力申硕
招生信息
规章制度
服务事项
联系方式
招生管理
学籍管理
教务管理
书法考级
首页
>
招生信息
>
招生简章
>
正文
招生信息
招生简章
招生预警
报名流程
录取查询
校外教学点信息
报名咨询
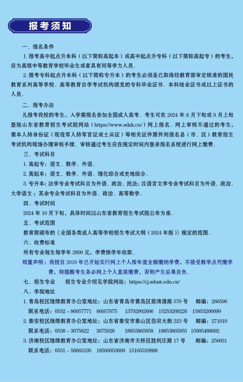
2024年高等学历继续教育招生简章
作者:
发布时间:2024-05-27
来源:伟德国际VICTOR1946
点击:
上一条:
2025年高等学历继续教育招生简章